- Inicio
- Compensación en serie
- Compensación en serie, fija
Compensación en serie, fija
Proyecto de compensación en serie en subestación eléctrica Kayabasi 400kV, TEIAS

TEIAS es una compañía nacional de transmisión de energía con sede en Turquía. Sus líneas de transmisión más altas son de 400kV. TEIAS cuenta con un total de 66,453km de líneas eléctricas, 729 subestaciones eléctricas, 163,849 transformadores de energía MVA (Megavoltio-amperio) 12 líneas de interconexión con países vecinos.
Las estaciones de compensación en serie de Kayabasi se construyeron hace más de 20 años. Por esa razón, este proyecto aspiraba a incrementar la capacidad de transmisión de energía, estabilidad y fiabilidad de los corredores de 400kV entre las subestaciones eléctricas de Kayabasi – Kursunlu, Kayabasi - Baglum y Kayabasi – Deceko. Con esta mejora también se deseaba reducir las pérdidas y optimizar las redes eléctricas.
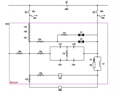
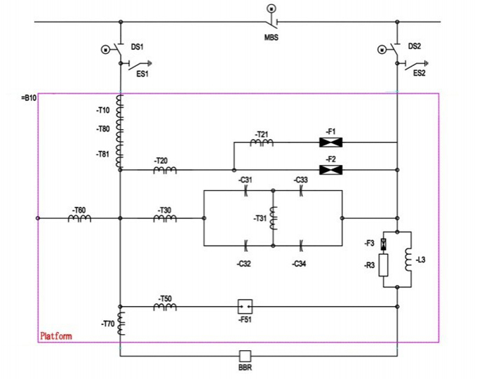
Debido a su edad, los compensadores serie de Kayasabi, instalados 20 años atrás, necesitaban reemplazarse con modernos sistemas de compensadores serie (SC) que incluyen bancos capacitadores, unidades MOV, electrodos, interruptores de bypass, plataformas, sistemas de control y protección, entre otros componentes.
Para este gran proyecto, RXPE suministró 3 sistemas de compensación en serie (SC) de 400kV. Se desmontaron los antiguos compensadores y fueron reemplazados por los nuevos en las locaciones originales. El sistema de protección de compensadores serie diseñado para TEIAS incluyó un diseño de 3 niveles que incluye una unidad MOV, electrodos e interruptor de bypass o derivación. En caso de presentarse fallas en las líneas externas, la corriente de falla será derivada por medio de la unidad MOV. De hecho ni los electrodos ni los interruptores de circuito pueden derivarse: la única opción de que esto ocurra es única y exclusivamente cuando se registren fallas en líneas internas. Esto simplemente quiere decir que el sistema de compensación en serie se mantendrá siempre en operación siendo la única excepción cuando se registren averías en las líneas internas.

El banco capacitador, unidad MOV, electrodos, circuitos de amortiguamiento y la plataforma de electrónicos de Alta Tensión fueron instalados en una plataforma aislada, mientras que los paneles de control y protección se colocaron en el cuarto de control a nivel de piso. Se utilizaron terminales de fibra óptica para las comunicaciones desde y hacia la plataforma de electrónicos de Alta Tensión.
| Ubicación | Corriente nominal (A) | Capacidad nominal (Mvar) | Energía MOV (MJ) |
| Kayabasi-Kursunlu | 2000 | 396 | 26.8 |
| Kayabasi-Baglum | 2000 | 396 | 43.3 |
| Kayabasi-Deceko | 2000 | 396 | 54.9 |
Este proyecto de compensación en serie (SC) terminó de implementarse en 2018. Se logró la mejora por completo del corredor 400kV de la compañía turca TEIAS. Se logró asimismo mejorar la capacidad de transmisión de energía, resolviendo problemas que se venían registrando en el área con anterioridad, de manera que se mejoró integralmente la estabilidad de la red eléctrica.


